×
Google 翻譯語系切換
×
切換帳號
校首頁
回首頁
登入
EN
登入
校首頁
回首頁
EN
Previous
Next
Previous
Next
Previous
Next
×
編輯 網站地圖
×
模組設定 (mod_99)
最新消息
公告專區
宿舍介紹
黎明樓
一心樓
宿舍照片
單位介紹
單位成員
法令規章及辦法
宿舍收費標準
表單下載
活動剪影
緊急事件流程
×
編輯 麵包屑
loading ...
首頁
公告專區
×
編輯 文件
loading ...
×
模組設定 (mod_250)
×
loading ...
公告專區
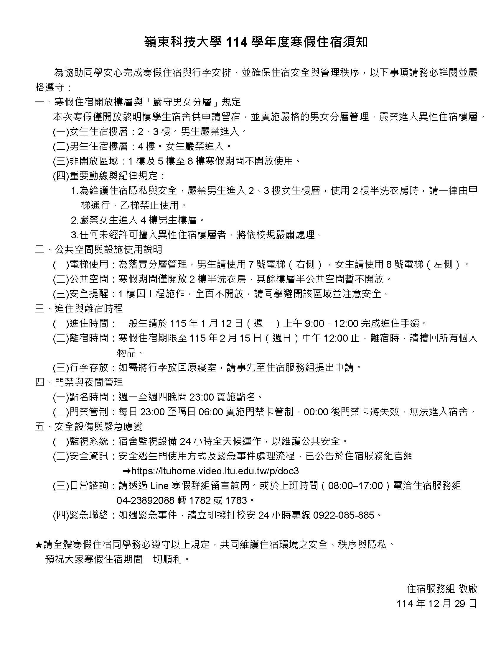
【寒假留宿安排公告】
為維護住宿安全與管理效能,學校經審慎研議後,確定本學期寒假留宿安排如下:
一、 住宿分配:
男生寒假留宿統一安排於「一心樓」學生宿舍B棟(男生宿舍)。
女生寒假留宿統一安排於「黎明樓」學生宿舍。
二、 安全維護:
寒假期間,宿舍將持續嚴格實施門禁管制、定期巡查及各項安全管理措施,並依實際狀況機動加強照護,確保住宿環境安全無虞。請留宿同學配合相關規定,如有疑問,歡迎隨時洽詢住宿服務組。
學生事務處 住宿服務組 啟
115年1月8日
公告專區
【寒假留宿安排公告】
為維護住宿安全與管理效能,學校經審慎研議後,確定本學期寒假留宿安排如下:
一、 住宿分配:
男生寒假留宿統一安排於「一心樓」學生宿舍B棟(男生宿舍)。
女生寒假留宿統一安排於「黎明樓」學生宿舍。
二、 安全維護:
寒假期間,宿舍將持續嚴格實施門禁管制、定期巡查及各項安全管理措施,並依實際狀況機動加強照護,確保住宿環境安全無虞。請留宿同學配合相關規定,如有疑問,歡迎隨時洽詢住宿服務組。
學生事務處 住宿服務組 啟
115年1月8日
1.
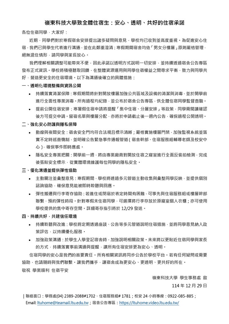
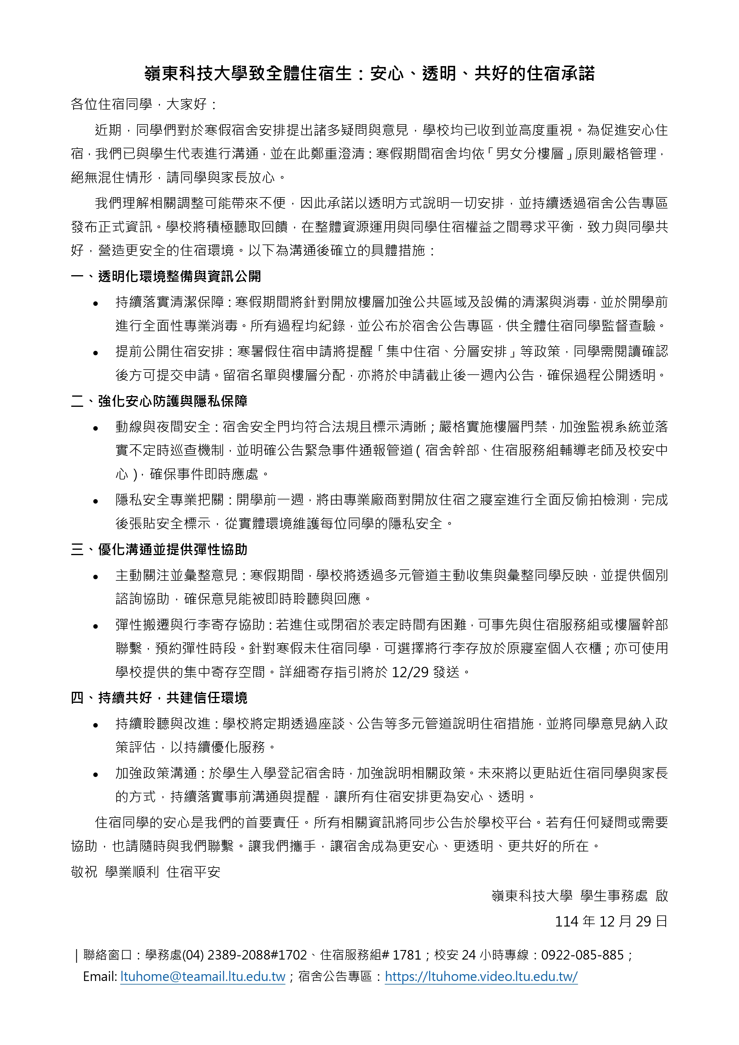
嶺東科技大學致全體住宿生:
安心、透明、共好的住宿承諾
2.
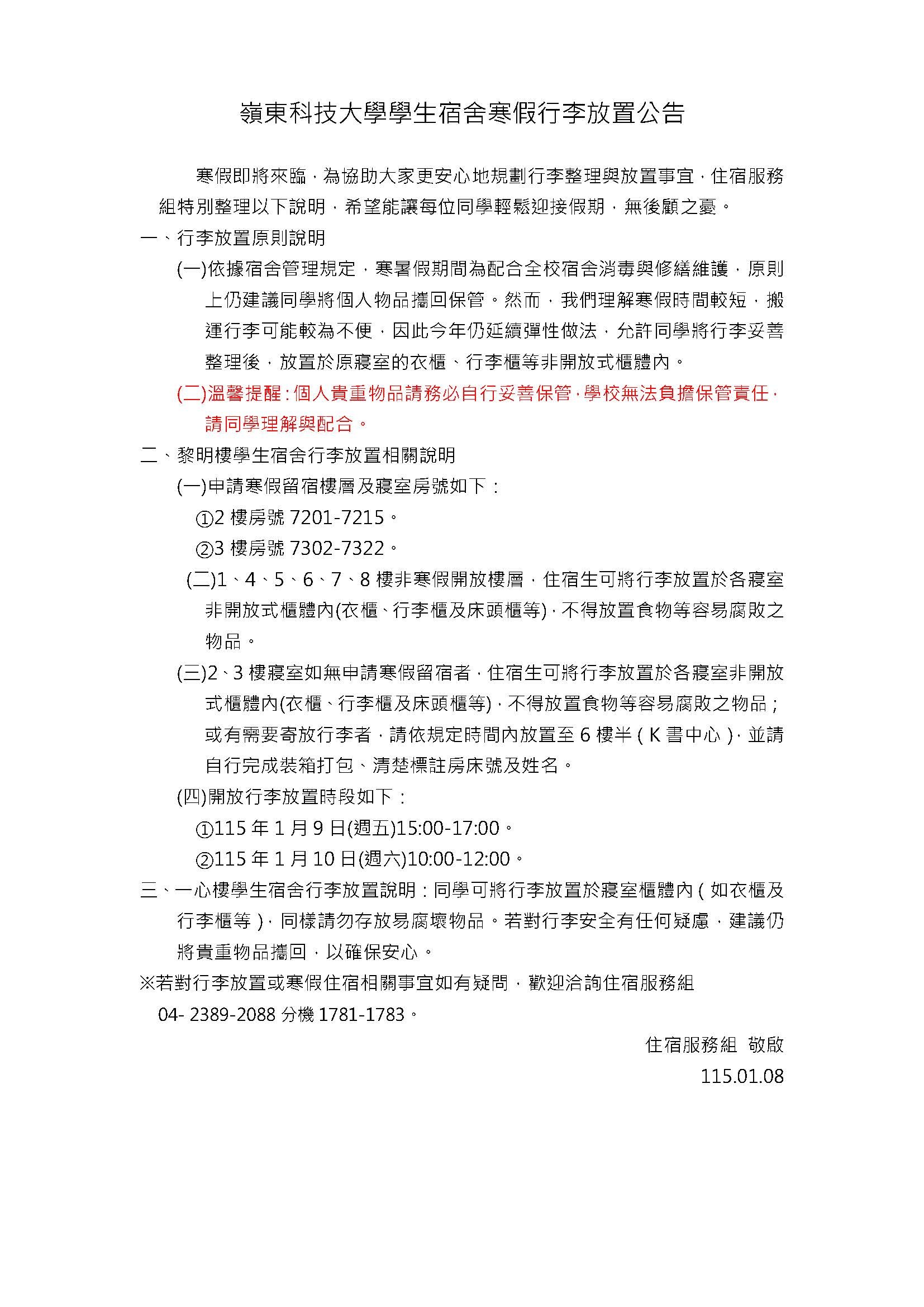
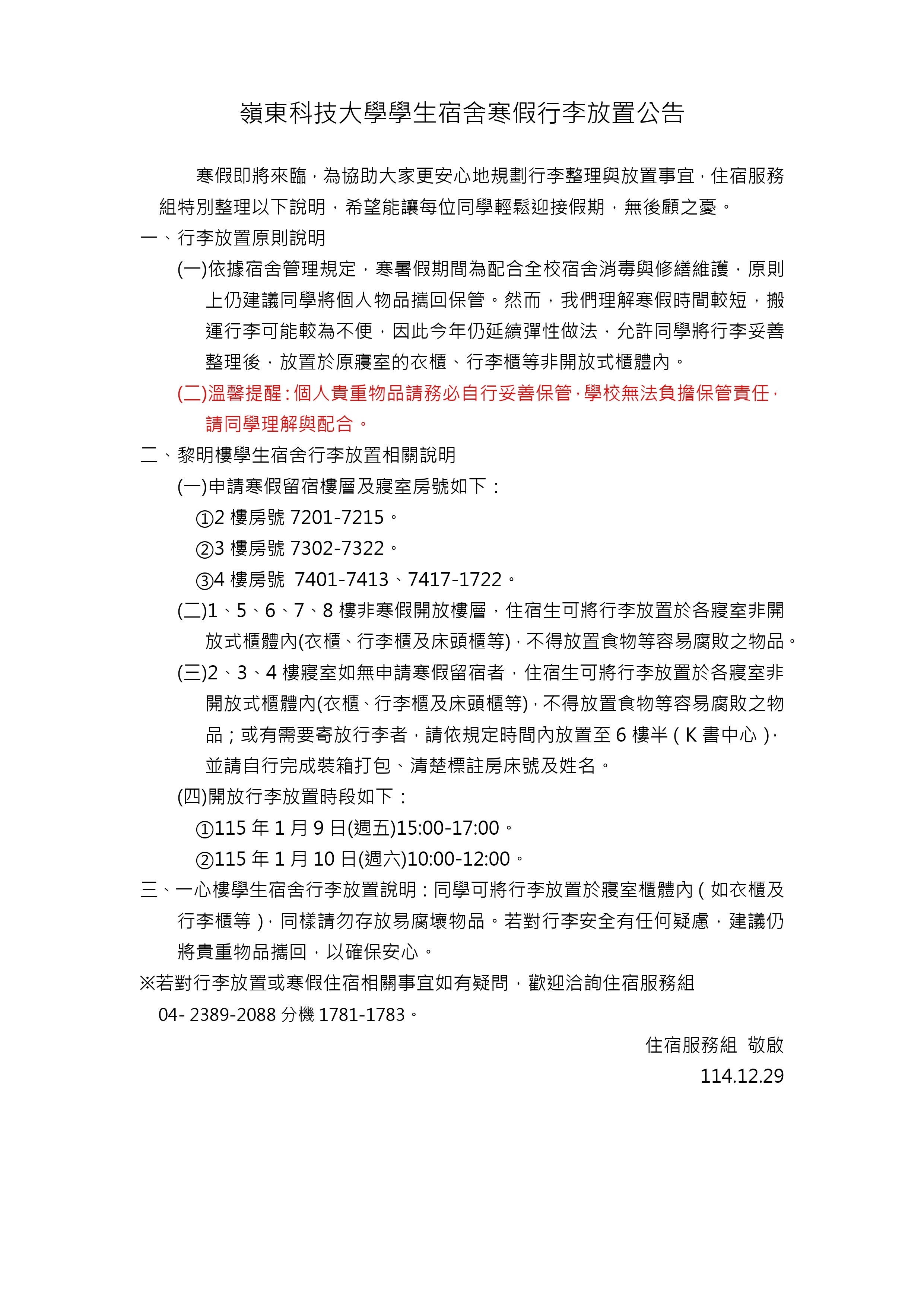
嶺東科技大學學生宿舍寒假行李放置公告